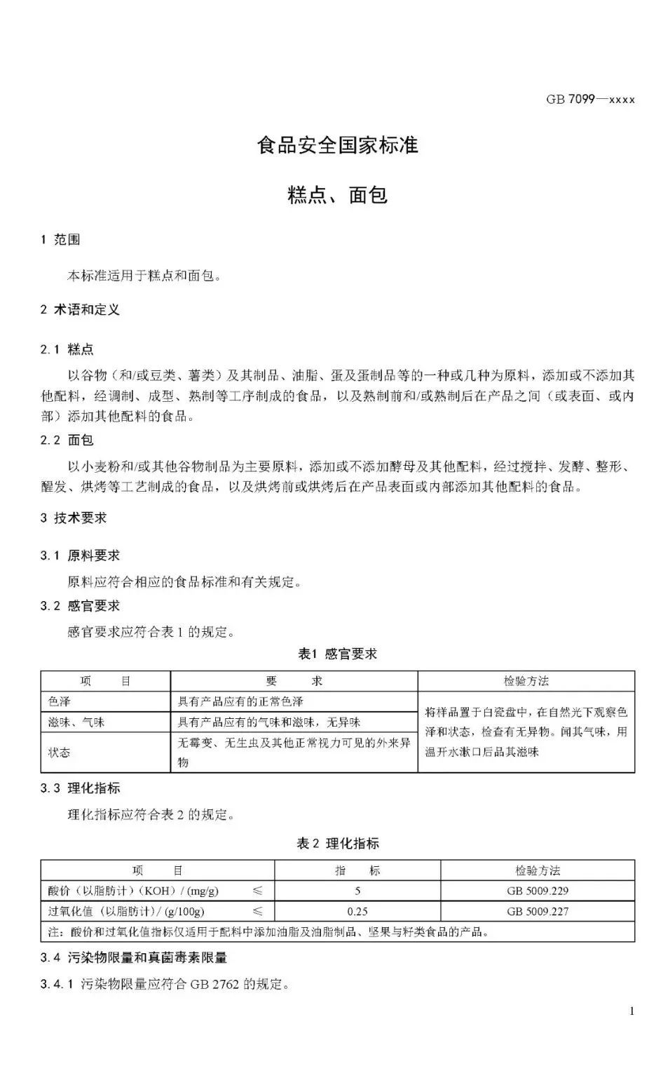
11月18日,中国烘焙食品糖制品工业协会发布了关于《食品安全国家标准 糕点、面包》征求意见稿。此次修订主要涉及术语及定义、理化指标、真菌毒素限量、微生物限量、其它等,一起看看具体内容~

各有关单位、各位专家:
根据国家卫生健康委办公厅《关于印发2020年度食品安全国家标准立项计划的通知》(国卫办食品函〔2020〕823号),中国焙烤食品糖制品工业协会牵头承担了《食品安全国家标准 糕点、面包》的修订工作。目前,工作组已完成《食品安全国家标准 糕点、面包》(征求意见稿)及编制说明编写工作,现向有关行业部门、生产和检测等单位广泛征求意见,具体通知及文本如下。

食品安全国家标准 糕点、面包
(征求意见稿)



