新闻中心

速速收藏!企业落实食品安全主体责任相关清单及记录模板来啦!

时间:2022-11-02 点击次数:1227

  日前,市场监管总局发布《企业落实食品安全主体责任监督管理规定》(以下简称《规定》),《规定》于(11月1日)起正式施行!《规定》对健全企业责任体系、完善风险防控机制、明确履职保障措施、完善相关法律责任,均作出了明确要求。现整理搜集了一些企业落实食品安全主体责任相关清单及记录模板,供企业在新规施行后进行参考。


食品安全风险管控清单

图片

图片

图片

图片


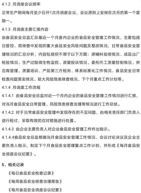
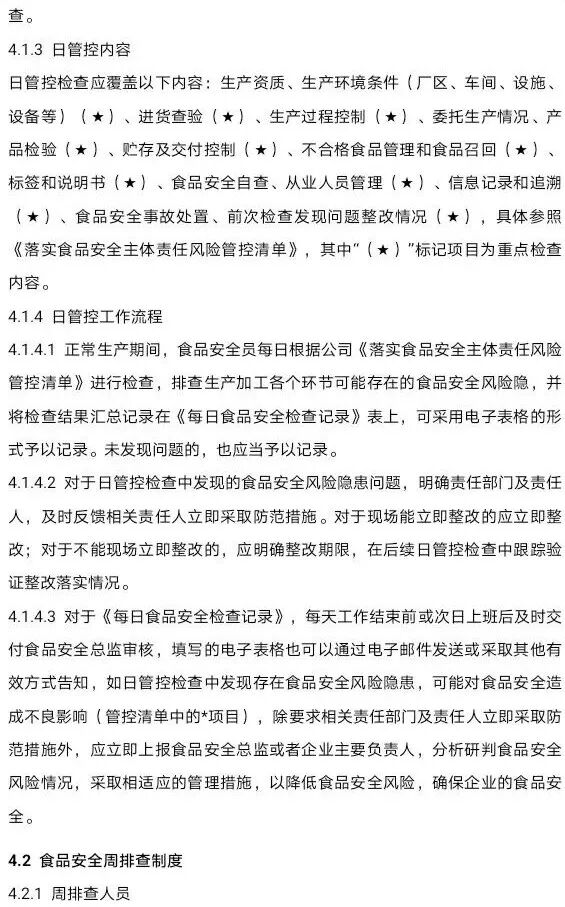
食品安全风险工作制度

图片

图片

图片

图片


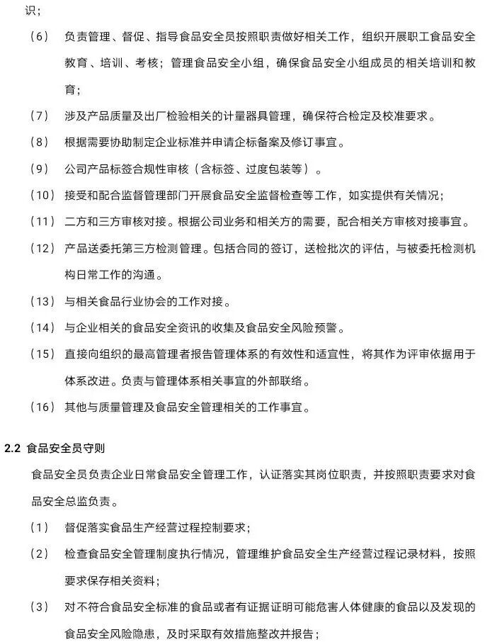
食品安全管理人员任职要求及岗位职责

图片

图片

图片

图片

图片


食品安全风险记录

图片

图片

图片

图片

图片

图片

图片

图片




  • 电话:029-81299806  029-81299808

  • 地址:西安市长安区航天东路99号西安佳为科技产业园104栋4层

营业执照电子版在线查看

Copyright © 2021-2025 陕西阔成检测服务有限公司 版权所有 陕ICP备2021006071号-1  陕公网安备61019402000153号

在线客服 联系方式 二维码

扫码咨询在线客服

服务热线

029-81299806

扫一扫,关注我们